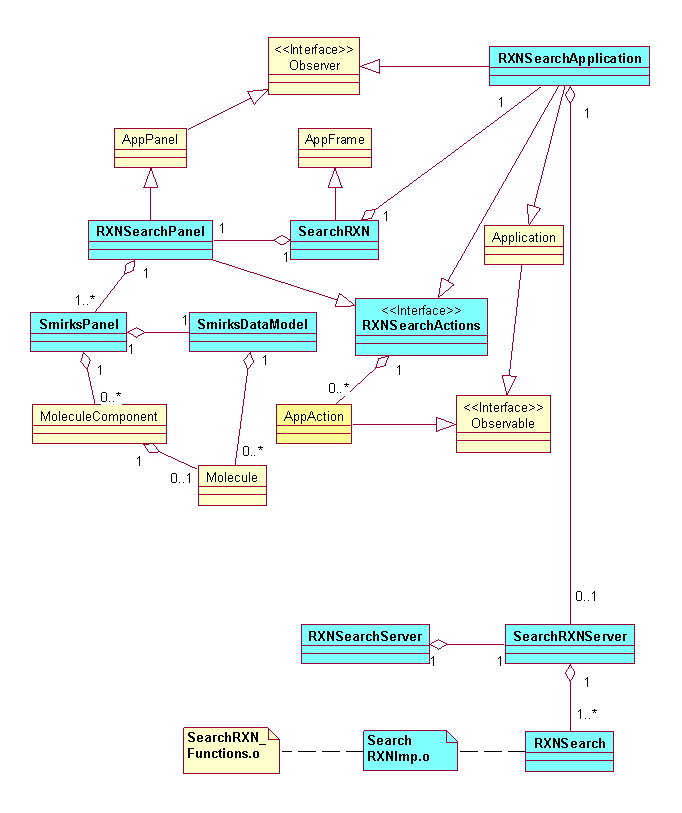
The yellow classes are re-usable classes. The blue classes were written just for the SMIRKS search application.